Edible Oils and Fat Refining
Beside the ethanol production, one of the most frequent and important application of oily seeds and natural fats is by far in the field of edible products. Most of the licensors and manufactures for edible oil refining plants are engaged in the development of advance technologies and optimization of the ones already available, in terms of energy savings, pollution control and process automation.
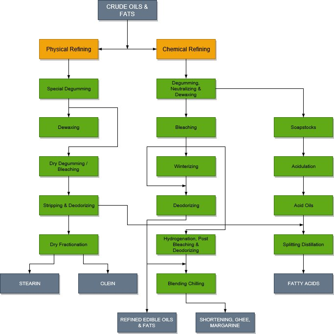
In modern oil mills, where different types of oils and fats are processed, the best solution is often represented by a universal refining system suitable to perform both chemical and physical refining process (the investment for a universal plant is only slightly higher than the cost of a standard chemical or physical refining line).
But when a particular type of oil is processed, this consideration probably will not work. Is always recommended to perform a thorough analysis to choose the more suitable system.
Since in almost all the projects that involve our technologies, the feedstok for the production of the Edible Corn Oil (EDC) is the Crude Corn Oil (CCO) obtained from the beer of the Ethanol distillation, our process is been developed to handle this specific feed, in order to achieve the highest standards of quantities and specs.
Nevertheless, in case of other type of feed, upon request, we can perform an analisys to choose the best process arragement.
Alkali and Physical Refining
Two refining methods are available basically, the Alkali refining or classic chemical refining and the physical refining. In comparing the two refining systems, the following factors should the considered:
| Factors | Chemical Refining | Physical Refining |
|---|---|---|
| Applicability | Almost no limit | Not recommended for some oils and fats |
| Final quality and keepability | Good to excellent | Some reserves on keepability |
| Oil yield | Standard | Higher |
| Degumming requirements | - | Very Critical |
| Bleaching agent requirements | Standard | Higher |
| By-products | Diluted soap stocks | Fatty acids and deodorizing distillates |
| Effluents waters (quantity/quality) | Higher quantity/Heavy pollution | Lower Quality/Minor pollution |
Chemical refining process can treat almost any kind of edible oils and fats, but it involves the production of soap stocks and has a refined oil yield lower than the one physically obtainable even if of more stable quality in the time. Standard steps for chemical and physical refining process are show in the diagram.
